인증 소개

교과과정표

교과과정표 zoom in

설계과목의 괄호 안의 숫자는 설계학점임.

공학인증 KCC2024 3.3과 3.4에 따라 [교양과인성]과목과 [공학설계입문], [캡스톤디자인Ⅰ,Ⅱ] 과목을 공학인증 필수 이수 과목으로 지정함.

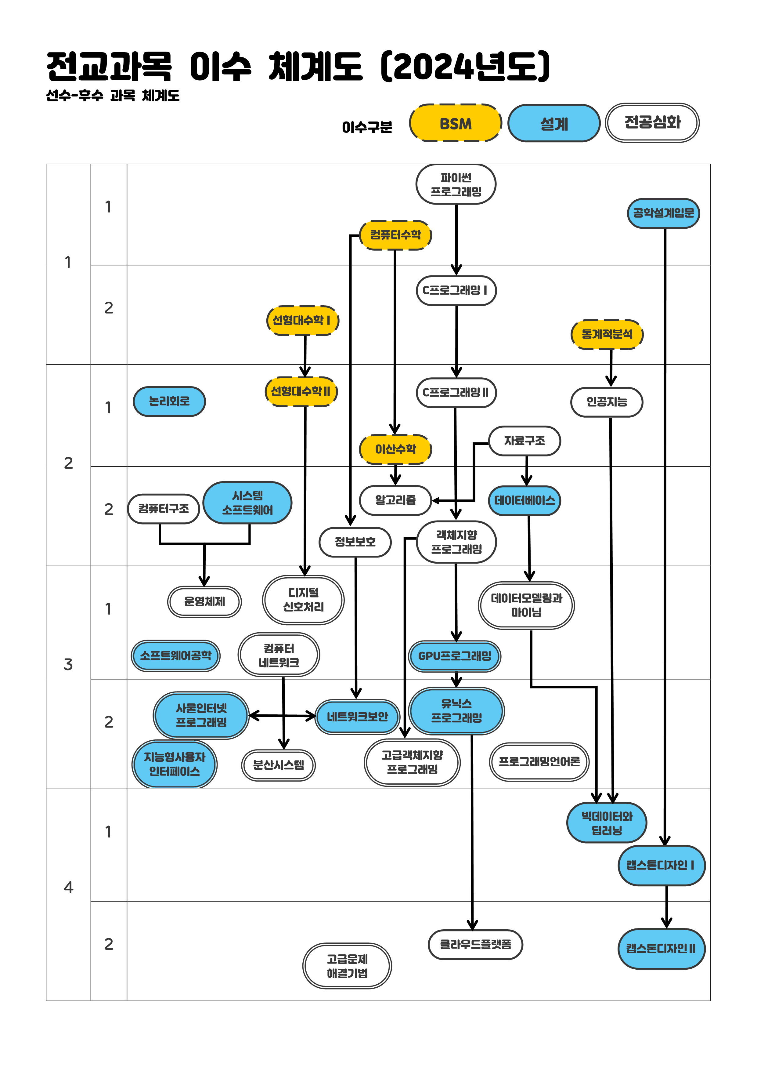
전체교과목 이수체계도

전체교과목 이수체계도 zoom in

이수체계에 따라 수강신청 및 학점 이수를 해야 하며, 체계를 따르지 못하는 사유 발생 시에는 지도교수와의 상담을 통하여 승인을 득한 후 수강신청을 해야 한다.

설계교과목 이수체계도

설계교과목 이수체계도 zoom in

공학인증 KCC2024 3.3에 따라 [공학설계입문], [캡스톤디자인Ⅰ,Ⅱ]과목을 공학인증 필수 이수 과목으로 지정함.